This tutorial works for any Microsoft-Flow connected social media platform, but we’ll specifically go through the steps for setting up a Twitter tweet and Facebook post submission system. We’ll be utilizing Microsoft Flow’s new “Approval” feature. Here’s our (and maybe your) scenario.
- We want to allow broader participation in social media content, while still maintaining a close grip on the quality and management of our platforms. This is more inclusive, increasing engagement and also giving you more eyes and ears throughout the organization while maintaining control
- Individuals will submit their ideas (can be via direct email to a list, a form, PowerApp, etc. – we’ll use a list)
- Social media manager or team will approve or reject submissions which will then be automatically posted to the applicable social media network if approved. See bottom of post for additional challenges to enhance this system.
Let’s get started!
- Create a new custom list in SharePoint for tweet and post submissions. You can do this by clicking the settings icon –> add an app –> custom list. Mine is called TweetsNPosts.
- Add a choice column in column settings or in quick edit view (more types). Add an option to the column’s choices for each social media platform for which you’d like to allow submissions.

- Save your column. That’s all we need on the SharePoint side for now.

- Go to Microsoft Flow (log in if needed) and click “My flows” at the top

- Click “create from blank” in the upper right

- Select “SharePoint” as the trigger, or search for SharePoint if it’s not already visible

- Select “When a new item is created” as the action

- Type in your site’s address (top level of subsite or site collection, if applicable) and then select the name of your TweetsNPosts list from the following field.

- Add a condition, and click inside the “value” field to display your column options. Find and select your “choice” column for social networks

- Set the middle value to “is equal to” and the last value to “Facebook” (or whatever social network you want to set up first).
- Under “If yes” click “Add a condition” and type Approval to “start an approval”

- After starting the approval, complete fields as follows, modifying as you need:

- Click “…More” and then “Add a condition”

- You’ll now have new dynamic content from which to select. In the first field choose “response”. Middle can stay “is equal to” and the last needs to be “approve”

Note: You can come back to the “If no” section later and add steps to delete or modify the original item in SharePoint to say rejected if you add a “Status” column. See challenge at bottom of post.
- Under the “If yes” section search for or select “Facebook”

- Select “post to my timeline”. You may need to sign in to the Facebook account you wish to connect to if you haven’t already. Then use the dynamic content suggestions to fill in the fields for your post.
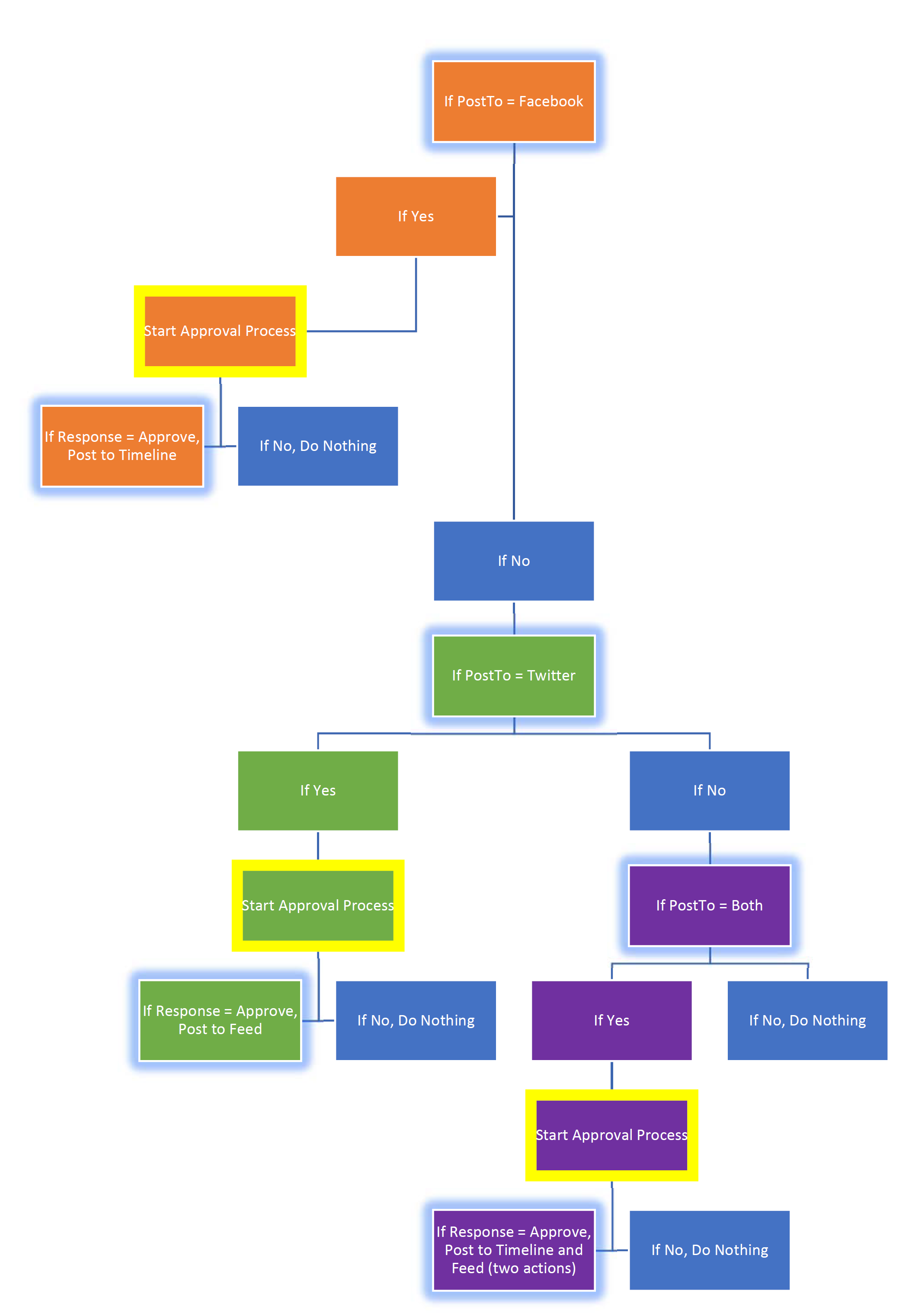
- Go back to the original “if no” section for If “PostTo” equals “Facebook” and create a new condition within the “if no” branch. You’ll repeat the above steps for “if equals Twitter”, and within the “if no” section for the new Twitter condition will create a final series for “if equals both”. It gets a bit messy so hopefully this will guide you as you complete the final stages. The first step is, of course, when a new item is created in a SharePoint list. Then every stage with a blue glow is a condition, and the yellow outlines are approval processes.

- To test, go back to your original SharePoint list and create an item, and save.
Note that currently using the @ sign as I do below is not supported in a Twitter flow and the @ will be removed. Hashtags will remain however.

- Whoever you assigned the approval tasks to in Flow will receive an email like the following:

- If they click Approve, they are taken to the browser to confirm it.

- Once they confirm, the tweet is posted.

Good luck! If you want to take your flow to the next level, try the following challenges:
- Add a date field to your SharePoint list for when they’d like their submission posted (perhaps a specific event date, for example). Have your flow “delay” before posting. So “if response = approve” add an action called “Schedule – Delay Until” and use dynamic content to set the timestamp to the date field. Then put your “post to Facebook/Twitter” actions after the delay.
- Create a choice column in your SharePoint list for “Status” to show either “pending,” “approved,” or “rejected” and have Microsoft Flow update that field based on the approval decision.
- Have your approvers enter comments in step 20 above. Those comments can then be used in the rejection or approval response steps to email the original submitter to let them know their submission was approved or rejected. People appreciate follow-up!
- Your approvers/social media staff can follow the link in the approval request email to the SharePoint list item to edit the list item prior to approving to add special hashtags, clean up grammar and punctuation, etc. Which brings up a good question – how much does grammar really matter on Twitter?


Leave a Reply